第二届海峡两岸文创设计大赛开赛啦
青春台江
| 用青春的笔触 讲述台江的故事 |
“南公艺舟 福来福往”
第二届海峡两岸文创设计大赛
开 赛 公 告
来啦!来啦!
时隔一年的海峡两岸文创设计大赛,
终于迎来了“第二届”的开幕。
乘着时光机,
去年的创意盛宴历历在目,
一件件熠熠夺目的文创作品,
一个个才华横溢的设计师,
在台江这片热土大放创意之彩。
本届大赛将以
“南公艺舟 福来福往 ”
为主题于今夏火热开幕!
大赛主题、参赛方式、奖项设置
以及赛事亮点等小伙伴关心的问题,
将为大家做一番预告,盘起!
1
活动介绍
为展现福建深厚的文化底蕴,助力进一步打响“福”文化品牌,推动海峡两岸文创产业发展,在第一届“南台来潮”海峡两岸文创设计大赛收获丰厚成果的基础上,现特面向全国征集以“南公艺舟 福来福往”为主题的优秀文创设计作品。
● 主办单位:
福州市台江区人民政府
中共台江区委宣传部
● 承办单位:
台江区文体旅局
福州市台江区国有资产投资集团有限公司
台江区文化产业促进会
● 协办单位:
福州市青年创业促进会
台江区融媒体中心
福州市台江区青年创业促进会
● 执行单位:
福州市台湾青年创业就业服务中心
台江区文化产业促进会各理事单位
2
征集日程
2022年6月10日-7月31日
【 报名和提交作品 】
2022年8月1日-3日
【 作品初选 】
由大赛评审委员会初选,剔除不符合要求的作品,符合条件作品作为入围作品,在“一线台江”微信公众号进行公示及线上投票。
2022年8月4日-15日
【 线上投票 】
初选中符合条件作品作为入围作品,在“一线台江”微信公众号进行公示及线上投票。
2022年8月16日-17日
【 最终评审 】
大赛评审委员会组织评委进行最终评审工作,拟采用百分制评分的办法对作品进行评审打分,最终结果在“一线台江”微信公众号等相关媒体上公布。
3
奖项设置
组建评审专家委员会,约请国内著名创意设计专家、行业领军企业及文化机构负责人等加入开展评审工作。其中专家委员会评分占比70%,线上投票数占比30%,最终评选出获奖作品。
金奖3名,奖金为5000元/名
银奖10名,奖金为3000元/名
铜奖10名,奖金为1000元/名
颁发奖金同时授予获奖证书。
4
参赛方式
1. 通过官方微信公众号下载报名表进行报名。(可点击本篇文章下方“阅读原文”下载大赛报名表,提取码:cp81)
2. 实物类设计类需报送清晰图片(每张不小于1M)或设计图扫描件、多媒体文件,包括纸质版和电子版,不需报送实物作品。
3. 非实物类设计需报送设计稿或渲染图(清晰准确)。
4. 所有创意设计发送至邮箱:
NGNZFLFW@163.com
5. 所有参赛作品需标明市场售价。
6.作品投稿时间截止至2022年7月31日。
Part 2
1
作品要求
(1)征集主题
本次活动作品向社会公开征集“南公艺舟 福来福往”文创设计大赛作品,作品主题需充分提取台江元素及“福”文化元素,可结合上下杭、苍霞、南公园、福州青年会等重点项目场景文化或元素。
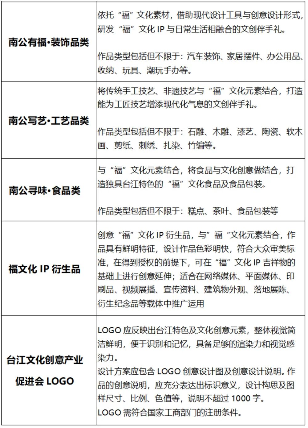
(2)作品类别
(3)征集标准
文化内涵
突出“福”文化精神,注重台江元素,既能体现台江本土文化的深厚底蕴、传统特色,又能将文化元素与时尚元素有机结合。
创意水平
设计独特新颖,体现创意创新,拥有或可申报产品的知识产权,在创作与设计理念、用材用料、造型形态、工艺技术及应用设计上有所创新突破。
艺术表现
制作工艺精湛,造型色彩等舒适、美观、协调,具备较高的艺术性、观赏性、趣味性,能够较好地满足市场的审美要求。
产业价值
贴近生活、贴近市场、适应人性化需求,具有较高的实用价值,能够满足伴手礼需要,具备一定产业开发价值,并符合各界的采购能力。
2
本届亮点
亮点一:
“设计大咖面对面”创意沙龙
(图片来自网络,侵权联系删)
大赛征集期间将举办一场“设计大咖面对面”文创设计沙龙活动。为青年文创工作者、设计师们提供与艺术名师交流学习的机会,进一步提升青年文创设计人才对设计创意、设计赋能城市等主题的理解与认知。也让我们期待一下大咖与新生代的思想碰撞过后,会给我们呈现出怎样的惊喜之作吧!
亮点二:
名家&获奖者艺术作品联展
(图片来自网络,侵权联系删)
与首届不同的是,我们将在最后颁奖典礼之际,将邀请当代艺术家作品同步来一场名家与获奖者的联合艺术展。不但能够感受资深艺术家的创作底蕴,还能够欣赏到新生代设计师的时代洞察。在你我的共同努力下,让海峡两岸文创不断延续光芒,开创非凡。
Part 3
1. 除获奖作品外,所有入围作品著作权均归原创作者或团队。
2. 获奖作品著作权由著作者及台江区文化产业促进会共有,台江区文化产业促进会负责市场化运营,著作者参与版权分成(分成协议另定)。
3. 所有入围作品均需在截止日期前提供实体样品方可进入终评。
4. 样品归主办方所有,由执行单位负责保管,活动后不退还。
5. 承办单位有权对入围和获奖的参投稿件进行宣传、发布、汇编、发行、展示及其他形式的推广、宣传。
6.严格禁止抄袭、剽窃他人作品,否则一经发现立即取消参赛资格。
7.参赛作品必须保证原创性,作品不得违反国家相关法律法规,不得侵犯他人著作权。作品如引起知识产权异议和纠纷等责任由参赛者承担。
火热报名中
来 源 | 一线台江、台江区国投集团
https://mp.weixin.qq.com/s/HznLlreTNMCgzNe8x57_gQ
苏公网安备32021402002843